
Unterschied zwischen Psyche und Gemüt
In einer früheren Zeitepoche wurde irrtümlich durch sogenannte Esoteriker und Parapsychologen die ‹Lehre der Wahrheit, Lehre des Geistes, Lehre des Lebens› und die Lehre der materiellen Bewusstseinszusammenhänge in endlos falsche Erklärungen und falsche Lehren gezwängt. Somit wurde also behauptet, dass die Psyche die sogenannte Seele verkörpere und angeblich als feinstofflicher Körper nach dem Tode weiterbestehe und damit auch weiter wirken soll.
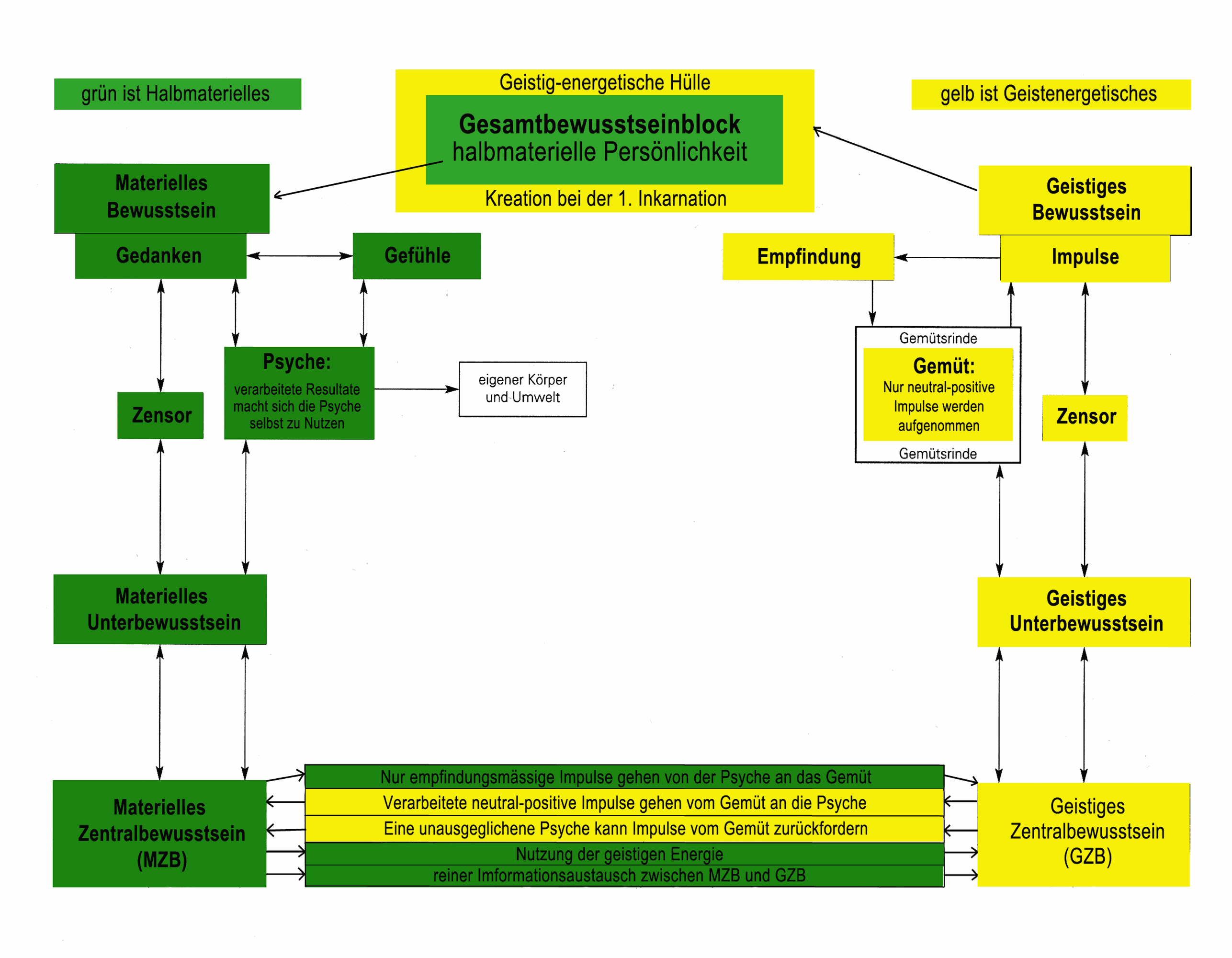
Es ist jedoch so, dass in Wahrheit die Psyche den halbmateriellen Block im materiellen Körper und dessen Bewusstsein verkörpert. Die Psyche ordnet und verwaltet die Gedanken und Gefühle in positiver, negativer oder ausgeglichener Folge. Somit ist sie zuständig für die erforderliche Ausgeglichenheit und Harmonie des Körpers und dessen Bewusstsein, folglich ist es also so, dass die Psyche für die Gesundheit des Bewusstseins, aber auch für dessen Unausgeglichenheit, Disharmonie, Depressionen, Krankheiten oder Verwirrungen massgebend ist. Das bedeutet, dass durch unsere falschen und wirren Gedanken, Gefühle und Handlungen in unserem materiellen Bereich die Psyche krank und verwirrt werden kann, weil eben das materielle Denken noch sehr unvollkommen, anfällig und angreifbar ist.
Durch diese komprimierte Aussage ist zu erkennen, dass die Psyche für den materiellen Bereich zuständig ist.
Ebenso verhält es sich mit dem Begriff Gemüt, der auch in einen völlig falschen Wert gebracht wurde. Auch nach dem heutigen, falschen Verständnis soll das Gemüt angeblich unser Gefühlsleben speichern und zum Ausdruck bringen. Jedoch hat das Gemüt keinerlei Bewandtnis damit, denn es belangt nicht zum materiellen Körperbereich eines Menschen.
Nun möchte ich ein paar Beispiele aufzeigen, aus denen also irrtümlich das Gemütsleben, sowie die Gemütsart oder die Gemütsrichtung hervorgehen sollen, die allerdings in keiner Weise etwas mit dem Gemüt zu tun haben. Die Launen, die Stimmung, das Gefühl und der Hang, die Neigungen, die Herzensbedürfnisse, das Temperament, die Reizbarkeit, die Melancholie, der Optimismus und der Pessimismus, die Gemütsbewegung und der Gefühlserguss, der Charakter, die Innigkeit und die Herzlichkeit usw. haben nichts mit dem Gemüt zu tun, denn all diese genannten Gefühlsbewegungen und unter anderem auch die Emotionen belangen oder gehören nicht zum Gemüt, sondern diese sind dem materiellen Bereich der Mentalität zugeordnet.
Genauso wie in der Psyche ein harmonischer, ausgeglichener Zustand zwischen bewusstem Denken und dem psychischen Gefühl besteht, kann in ähnlicher Form auch von der Mentalitäts-Ausgeglichenheit gesprochen werden.
Der Begriff Mentalität steht als Gesamtbegriff für das Gefühls- Emotions- Bewusstseinsleben, also für die Persönlichkeit und das Psycheleben, worin auch die Denkrichtung, Erziehung, die Wunsch- und die Triebwelt, die Impulswelt, die Einstellung und die Richtung von uns innewohnen.
Und wiederum gesamthaft stellen diese die Bewusstseinshaltung resp. die Persönlichkeitshaltung dar.
Im Sanskrit–Urbegriff heisst Mentalität MANAS und bedeutet:
Das eigentliche Wesen des Menschen sowie seiner Psyche
Doch wenden wir uns nun dem Gemüt zu, denn im Gegensatz dazu ist das Gemüt einfach im geistigen Bereich das, was im materiellen Bereich die Psyche ist. Das Gemüt des Geistes muss durch ständige geistige Formungstätigkeit, wie Empfindungen und Gedankenvorgänge in Hochform, Ausgeglichenheit und Harmonie gehalten werden, was einem ähnlichen Vorgang entspricht wie bei der Formung der Psyche.
In der Schöpfungslehre heisst es:
Das eine vermag ohne das andere existent zu sein, in seinem jeweiligen geistigen oder materiellen Lebensbereich, doch sind sie zusammen verantwortlich dafür, dass Geist und materieller Körper in Form von Empfindungen (das ist der Geistbereich), Gedanken und Gefühlen sowie der materielle Körper (das ist der materielle Bereich) funktionsfähig sind.
![]() |
![]() |
|
Geisteslehre Symbol |
Geisteslehre Symbol |
An der Skizze ist gut ersichtlich, dass das Gemüt ein rein geistiger Faktor ist und somit dem Geistkörper, also dem Innersten zugehörig ist, während die Psyche dem materiellen Körper eingeordnet ist.
Das Gemüt ist eine schöpferische allbewusstseinsmässige Kraft, die sowohl als schöpferischer Universalblock, als auch in unzählbaren Formen, als winzigste, jotahafte Gemütsformen in zahllosen Lebensformen existiert, die in dieser Form eine unzerstörbare Einheit bilden, wie dies auch mit der Schöpfungsgeistform und den zahllosen Teilstückchen Schöpfungsgeist der Fall ist, die allerlei Gattungen und Lebensformen beleben; denn das Gemüt ist im schöpferischen beinhaltet und ist das Empfindungsleben der Schöpfung.
So von der Schöpfung unzählige Geistformen kreiert und unzählbare Leben belebt werden um dadurch zu evolutionieren, so geschieht dasselbe mit dem Gemüt. Je bewusster wir uns in die schöpferischen Gesetze und Gebote einfügen, um so kraftvoller wird die Geistform und infolgedessen auch das Gemüt, das bedeutet: Mit dem Kraftgewinn der Geistform -und zwar in der Form, dass die Geistform liebevoller, weiser und stärker wird- gewinnt die Geistform an Kraft und das geistige Bewusstsein beeinflusst wiederum das Gemüt.
Es ist zugleich interessant und auch logisch, dass nicht nur eine jede einzelne Geistform ein winziges Teilstück der Schöpfung selbst ist, denn ebenso ist auch ein jedes winziges und in jeder Geistform existierendes Gemüt ein Teilstück des schöpferischen Universalgemüts. Und dieses Teilstück Gemüt in der Geistform ist bei jedem Menschen in ihrer Art und Weise genau das Gleiche.
Das Zusammenspiel von Gemüt und Psyche
Um das Ganze verständlicher zu machen, werde ich nochmals bei der Psyche beginnen:
Die Psyche wird also gespeist durch das Denken und Fühlen und dadurch entstehen die Eindrücke im Inneren und im Äusseren. Die Psyche nimmt aber auch gewisse Werte aus dem geistigen Bereich, aus dem Gemüt, auf und leitet diese an das Bewusstsein weiter, und gesamthaft wird dadurch die Psyche nicht nur beeinflusst, sondern auch geprägt. Auf der einen Seite gelangen die Gedanken und Gefühle schwingungsmässig in die Psyche und andererseits bearbeitet sie diese Gedanken und Gefühle so, dass bestimmte Resultate entstehen und diese Resultate macht die Psyche sich selbst zunutze, aber sie sendet diese auch wieder aus und zwar sowohl an den eigenen Körper wie auch an das eigene Bewusstsein, wodurch diese wiederum beeinflusst werden und im Weiteren ebenso die Umwelt. Das funktioniert gleich wie zum Beispiel bei der Sympathie und Antipathie.
Die Psyche vermag auch Impulse zu erzeugen, die auf geistiger Basis aufgenommen werden und die eine Form von Empfindungen darstellen, welche vom Gemüt im Geistbereich registriert werden. Zwar ist das Gemüt nicht fähig, direkt Impulse aus dem materiellen Bereich aufzunehmen, doch vermag es ihm gleichgerichtete Schwingungen zu erfassen und zu registrieren. Also kann durch die Psyche eine Impulsbasis geschaffen werden, die dann in Empfindungsformen gewandelt werden. Diese Empfindungs- resp. Schwingungsimpulse können allerdings nur in neutraler Form vom Gemüt aufgenommen werden.
Das heisst, dass diese Schwingungsimpulse in sich neutral-positiv und somit also ausgeglichen sein müssen, weil das Gemüt ja eine schöpfungsmässige Prägung aufweist.
Also ist das Gemüt absolut neutral-positiv-evolutiv und somit ausgeglichen und dies ist bei jeder Geistform so, die eine materielle Lebensform belebt.
Die Psyche und das Gemüt haben die gleiche Aufgabe, und zwar die von ihnen aufgenommenen Kräfte zu verarbeiten und umzuwandeln, wodurch sie dann von den beiden Bewusstseinsformen des Geistigen und Materiellen unbeschadet aufgenommen werden können.
Zur Evolution des Gemüts können wir nur soviel beitragen, dass wir lernen und uns befähigen, empfindungsmässige Schwingungsimpulse in uns zu erzeugen, denn nur diese belangen zur geistigen Natur. Nur so können wir an der Gestaltung des Gemüts mitwirken und dieses mitgestalten,
zwar nur indirekt und in der äusseren Schicht des Gemüts oder besser gesagt an der Oberfläche der sogenannten Gemütsrinde, denn das Gemüt ist und bleibt unantastbar. Die Gemütsrinde kann man sich so vorstellen, dass diese wie ein vielfarbiger hauchdünner Farbfilter wirkt und dieser hauchdünne Rindenfilm ist es dann auch, der eine kleine Verbindung zur Psyche unterhält und von dem die Psyche rückläufig wieder beeinflusst werden kann. Das bedeutet, dass die Psyche von eigenen Impulsen getroffen wird, die das Gemüt schwingungsmässig abgegeben hat (siehe Skizze S.4). Dieser Vorgang ist ebenso ein Naturgesetz und unterliegt dem Gesetz von Geben und Nehmen.
Das Bewusstsein ist zuständig für die Ausgeglichenheit der Psyche durch die Gedanken und Gefühle. Eine ausgeglichene Psyche gibt folgedessen schwingungsmässig Impulse an das Gemüt ab.
Eine unausgeglichene Psyche ist nicht mehr in der Lage aus dem Gemütsbereich neutral-positive Schwingungen aufzunehmen.
Dieser Austausch kann nur erfolgen, wenn die Psyche nicht geschädigt ist, weil ansonsten eine Blockade zum Gemüt des geistigen Bereiches entsteht, was bedeutet, dass dadurch die Wechselbeziehung zwischen der Psyche und dem Gemüt ganz oder teilweise gestört wird und dies bis zur Stagnation der Wechselbeziehung führen kann, was wiederum bedeutet, dass dann keine Evolution in dieser Beziehung mehr stattfindet.
So wie das geistige Bewusstsein in seiner neutral-positiven Form das Gemüt in Ausgeglichenheit beeinflusst, so arbeitet die Psyche auf dieselbe Art und Weise im materiellen Bereich. Doch im Gegensatz zum Gemüt ist die Psyche Schwankungen und Unausgeglichenheiten unterworfen, was dazu führt, dass auch Schwankungen und Unausgeglichenheiten in der Beeinflussung des materiellen Bewusstseins erfolgen.
So wie das Bewusstsein seinen jeweils gegenwärtigen Zustand durch das Sprechen, Handeln und Benehmen usw. von uns offenbart, so legt dies auch das geistige Bewusstsein durch das Gemüt dar, und zwar in dem dieses seine neutral-positiv-ausgeglichene Kraft zur Geltung bringt.
Nachdem ich mich doch ein wenig in diese Materie der Psyche und des Gemütes eingearbeitet habe, stelle ich mir noch die Frage: Wie kann ich für mich eine Empfindung erzeugen?
In der Genesis steht geschrieben, man kann die Empfindung nur durch die Ausgeglichenheit des Bewusstseins, was auch innere Ruhe genannt wird, erzeugen. Und zur Erlangung der Ausgeglichenheit des Bewusstseins ist es notwendig darauf hinzuweisen, dass die Ehrfurcht, (Ehrung, Ehrwürdigung, Ehrerbietung, Ehrwürdigkeit) vor allem und jedem vom Menschen erarbeitet werden muss und erst wenn diese wirklich vorhanden ist, können wir alles Ehrwürdige achten und erkennen und dessen Wert empfinden.
Das bedeutet, dass wir alles Ehrwürdige achten und wir diesen Wert empfinden müssen, indem wir das Ehrwürdige darin sehen und erkennen.
Daraus resultiert, dass wir all unser Denken, Sprechen und Handeln so einrichten, dass wir niemals in den freien Willensentschluss (Zielsetzung, Ziel, Bestimmung) irgendeiner Lebensform eingreifen. Nur so kann die Ausgeglichenheit des Bewusstseins gefunden werden.
Eine zweite Regel besagt, dass wir uns Augenblicke der Abgeschiedenheit vom rastlosen Tun der Umwelt schaffen, so wir im Äusseren nicht gestört werden und wir uns nach innen zu richten vermögen, wo wir unser Bewusstsein, unser Inneres bemühen und es in Ehrfurcht anschwellen und wachsen lassen und zum Ausgeglichenen heranbilden.
Dies ist ein schöpferisch-natürliches Gebot und fundiert in der Natur zur Entwicklung des inneren Lebens.
Karin Meier
















Alle Inhalte sind, soweit nicht anders angegeben, lizenziert unter